
[세종 세계타임즈=이채봉 기자] 세종특별자치시(시장 최민호)가 지역 내 관광명소를 순회하는 관광 서비스인 ‘세종시티투어 버스’의 운행을 오는 3월 1일부터 재개한다.
올해 운행하는 세종시티투어 버스는 1층 리무진 버스와 2층 다목적 관광안내 버스 등 2대다.
1층 리무진 버스는 안정감 있는 이동을 원하는 관광객을 위해 편안한 좌석을 갖췄으며 2층 다목적 관광안내 버스는 2층 개방형 좌석을 제공해 세종의 매력을 한눈에 감상할 수 있다.
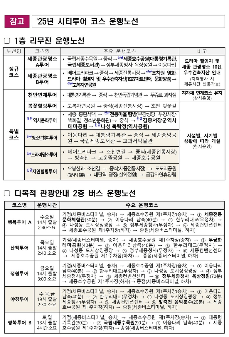
특히 시는 올해 운행에 앞서 기존 인기 코스에 세종시 관광명소 10선과 우수건축자산, 드라마 촬영지 등을 추가한 정규코스 2개, 특별코스 6개로 구성해 탑승객이 선택할 수 있는 폭을 넓혔다.

1층 리무진 버스의 정규코스는 국립세종수목원-세종호수공원-정부세종청사 옥상정원-이응다리 구간의 A코스와 베어트리파크-세종전통시장-조치원 드라마 촬영지-고복자연공원 구간의 B코스로 운행된다.
또한, 특별 코스로는 청소년 참여, 드라마명소, 자연힐링 투어가 신설 운영되며, 역사문화 코스를 내실 있게 개편하는 등 동선을 더욱 다채롭게 구성해 새로운 모습을 선보일 예정이다.
드라마명소 투어는 MBC ‘마이프린세스’의 배경이 된 베어트리파크와 tvN ‘식샤를 합시다’가 촬영된 조천변길, KBS의 ‘발칙하게 고고’의 고운뜰공원, 넷플릭스 ‘더글로리’에 등장한 세종호수공원을 경유한다.
2층 다목적 관광안내 버스의 운행구간은 행복투어 A, B 코스와 산책투어, 정원투어, 야경투어로 구분된다.
특히 야경투어 코스는 세종호수공원-이응다리 남측-한누리대교-나성동 도시상징광장-정부세종청사-세종컨벤션센터-방축천 음악분수 등 아름다운 야경을 즐길 수 있는 코스로 구성됐다.
시티투어 버스의 상세한 코스는 시 누리집(www.sejong.go.kr / 전체메뉴-여행정보-여행-세종시티투어)을 통해 확인할 수 있으며, 매월 20일부터 다음 달 이용을 사전 예약할 수 있다.
요금은 1층 버스는 성인 2,000원, 청소년 1,000원이며, 2층 버스는 성인 5,000원, 청소년 2,000원이다. 1·2층 버스 모두 6세 미만은 무료로 탑승할 수 있고 세종 시민과 장애인, 65세 이상 등은 50% 할인된다.
김려수 문화체육관광국장은 “세종시티투어 버스는 세종의 역사, 문화, 자연을 한 번에 즐길 수 있는 최적의 관광 서비스가 될 것”이라며 “이번 코스 개편을 통해 보다 많은 시민과 관광객이 세종의 숨은 매력을 발견하길 바란다”고 말했다.
기타 상세한 사항은 1층 버스는 세종시 관광협회(☎044-867-6919), 2층 버스는 세종도시교통공사(☎ 044-850-0164)로 문의하면 된다.

[저작권자ⓒ 대전세계타임즈. 무단전재-재배포 금지]










































